Как снизить издержки в бизнес-процессах – практическое руководство

9 минут

В современной конкурентной среде снижение издержек перестало быть просто финансовой задачей – это стратегическая необходимость для устойчивого развития организации. Однако эффективное сокращение затрат требует не увольнений или урезания бюджета, а системного подхода к оптимизации бизнес-процессов. Правильно выстроенные процессы позволяют минимизировать потери времени и ресурсов, снизить риски.

Этап 1: Глубокий анализ текущих процессов

Моделирование процессов как основа для оптимизации
Первый шаг к снижению издержек – полное понимание того, как работа выполняется в текущий момент. Необходимо задокументировать (смоделировать) каждый этап ключевых процессов (см. Рис. 1), определить взаимодействие участников, риски, измерить время выполнения и идентифицировать ресурсы, задействованные на каждом шаге.
Обратите внимание на:
  • избыточные согласования и дублирующие функции
  • ручные операции, которые можно автоматизировать
  • частые ошибки и случаи переделки работы
  • простои в ожидании решений или информации

Типовой пример. В производственной компании выявлено, что запуск новой партии продукции требует согласования с 5 руководителями разного уровня. Среднее время согласования – 48 часов. После внедрения четких регламентов и делегирования полномочий время сократилось до 4 часов, что позволило увеличить гибкость производства и снизить складские запасы на 20%.

Для комплексного анализа и визуализации рабочих потоков рекомендуется использовать специализированные инструменты. Например, система моделирования SILA Union позволяет не только создавать детальные модели процессов, но и проводить их симуляцию для оценки влияния изменений до внедрения, что значительно сокращает риски и стоимость оптимизации. С помощью SILA Union можно смоделировать различные сценарии – от перераспределения ресурсов до полного реинжиниринга процесса.

Этап 2: Стандартизация и упрощение процессов

Устранение избыточной сложности
Проанализируйте, какие шаги можно исключить без ущерба для качества. Часто процессы обрастают ненужными этапами "на всякий случай" или из-за устаревших требований. Проведите реинжиниринг, фокусируясь на создании ценности для клиента.
Типовой пример. В бухгалтерском отделе очень крупной компании ежемесячно формировалось 12 отчетов, из которых только 5 реально использовались руководством для принятия решений. После аудита потребностей количество обязательных отчетов сократили, а время на подготовку уменьшилось с 45 до 20 человеко-часов в месяц.
Внедрение лучших практик
Изучите, как аналогичные задачи решаются в других компаниях вашей отрасли. Для ускорения этой работы можно обратиться к отраслевым Сборникам бизнес-процессов, которые содержат готовые решения. Эти репозитории позволяют адаптировать успешные практики к своей организации, избегая дорогостоящих экспериментов. Например, используя типовые модели для обеспечивающих и управляющих процессов из сборника можно повысить операционную эффективность организации, обеспечить качество и надёжность деятельности.
Методология 5S для рабочих мест
Японская методология 5S (сортировка, соблюдение порядка, содержание в чистоте, стандартизация, совершенствование) – простой, но эффективный способ снижения издержек. Например, на производственном предприятии после внедрения 5S время поиска инструментов сократилось с 22 до 4 минут в смену, что дало экономию 45 часов рабочего времени ежемесячно на одного сотрудника.

Этап 3: Автоматизация и роботизация рутинных операций

Выявление процессов для автоматизации
Приоритет следует отдавать операциям, которые:
  • Выполняются регулярно по стандартному алгоритму
  • Занимают значительное время сотрудников
  • Связаны с обработкой больших объемов данных
  • Имеют высокий процент человеческих ошибок

Типовой пример. В компании по оказанию юридических услуг автоматизировали процесс подготовки типовых договоров. Раньше юрист тратил в среднем 4 часа на составление каждого договора. После внедрения системы с искусственным интеллектом время сократилось до 25 минут, а количество ошибок уменьшилось на 90%. Это позволило перераспределить 3 сотрудников на более сложные задачи, получив значительный экономический эффект.

Интеграция систем и данных
Автоматизация отдельных процессов принесет ограниченный эффект, если системы не будут интегрированы между собой. Инвестируйте в создание единой информационной среды, где данные передаются автоматически, исключая ручной ввод и связанные с ним ошибки.
Типовой пример. Розничная торговая компания внедрила интеграцию между системой учета товаров, CRM и бухгалтерской системой. Раньше данные о продажах вручную переносились из одной системы в другую 3 раза в день, что занимало 2,5 часа рабочего времени и иногда приводило к расхождениям. После интеграции информация обновляется в реальном времени, расхождения исчезли, а сотрудники перешли к аналитической работе.

Этап 4: Перераспределение и оптимизация ресурсов

Анализ загрузки персонала
Используйте данные о времени выполнения задач для выявления дисбаланса в нагрузке сотрудников. Перераспределите задачи в соответствии с компетенциями и текущей загруженностью.
Типовой пример. В ИТ-компании провели хронометраж рабочего времени разработчиков. Выяснилось, что 30% времени они тратят на несвойственные задачи: согласование договоров, ответы на вопросы клиентов, участие в закупках. После оптимизации процессов службы поддержки и введения должности администратора проектов производительность разработчиков значительно выросла.
Оптимизация закупок и управления запасами
Внедрите системы прогнозирования спроса и управления поставками на основе фактического потребления. Это позволит сократить объемы неликвидных запасов и минимизировать простои из-за отсутствия необходимых материалов.
Типовой пример. Компания по производству строительных материалов внедрила систему управления запасами с точкой повторного заказа. Анализ показал, что по 20 позициям поддерживался избыточный запас на сумму 15 млн рублей, в то время как по 5 ключевым позициям регулярно возникал дефицит. После оптимизации удалось высвободить 9 млн. рублей оборотных средств и сократить количество случаев простоя производства из-за отсутствия материалов.
Энергосбережение и ресурсосбережение
Не стоит забывать и о прямых материальных издержках. Проведите аудит потребления энергии, воды, расходных материалов. Часто простые меры дают значительный эффект.
Типовой пример. Офисный центр на 500 рабочих мест после установки датчиков движения для освещения, оптимизации работы климатических систем и замены оборудования на энергоэффективное снизил счета за электроэнергию на 28% в год, что составило 2 млн рублей экономии.

Этап 5: Управление качеством и непрерывное улучшение

Внедрение методологии постоянного улучшения
Создайте культуру, в которой каждый сотрудник участвует в поиске возможностей для оптимизации. Регулярно проводите рабочие встречи по улучшению процессов непосредственно с исполнителями этих процессов.
Типовой пример. На заводе внедрили программу «Каждое предложение ценно», по которой сотрудники представляли идеи по оптимизации. За первый год было получено 324 предложения, из которых 187 внедрены. Экономический эффект составил 5 млн рублей, 20% от этой суммы было выплачено сотрудникам в виде премий.
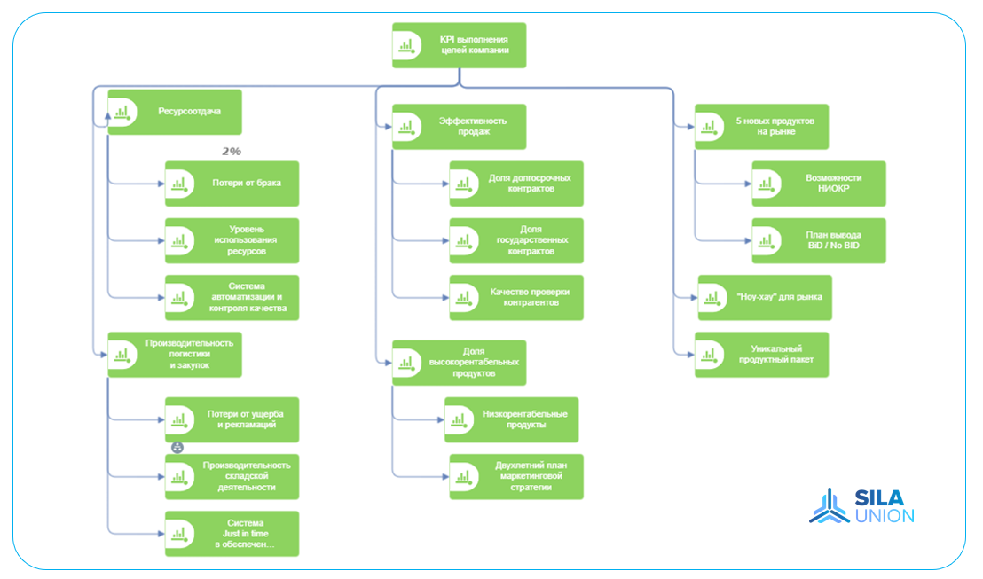
Мониторинг ключевых показателей эффективности (KPI)
Определите метрики для каждого процесса (время выполнения, стоимость, количество ошибок, результативность) и регулярно отслеживайте их динамику (см. Рис. 2). Современные системы, такие как SILA Union, предоставляют возможности для комплексного мониторинга процессов. Большой набор готовых показателей KPI содержится в Большой библиотеке бизнес-аналитика.
Система сбалансированных показателей (Balanced Scorecard)
Разработайте систему показателей, которая охватывает не только финансовые результаты, но и внутренние процессы, обучение сотрудников, удовлетворенность клиентов. Это позволяет видеть взаимосвязи между улучшением процессов и конечными финансовыми результатами.

Этап 6: Обучение и вовлечение персонала

Развитие процессного мышления
Обучите сотрудников основам процессного подхода, чтобы они понимали, как их работа влияет на общий результат и издержки компании. Мотивируйте команды предлагать идеи по оптимизации.
Типовой пример. Промышленное предприятие разработало 4-часовой тренинг «Ваша роль в общем успехе», где сотрудникам наглядно показывали, как личная эффективность и слаженное взаимодействие в рамках бизнес-процесса влияет на годовую прибыль. После обучения соответствующие KPI улучшились.
Создание библиотеки лучших практик
Разработайте внутренние стандарты и регламенты на основе оптимизированных процессов. Для быстрого старта можно адаптировать материалы из Сборников готовых бизнес-процессов, дополнив их своими наработками и спецификой компании. Например, взяв за основу типовой процесс вместо его проектирования с нуля (чистого листа), компания может сократить время запуска процесса, избежать ошибок, сэкономить бюджеты (денежные средства).
Кросс-функциональные команды для решения проблем
Создавайте временные команды из сотрудников разных отделов для решения конкретных проблем. Например, для сокращения времени отгрузки товара со склада была создана команда из логистов, кладовщиков, ИТ-специалистов и менеджеров по продажам. За 2 недели совместной работы они предложили решение, которое сократило среднее время отгрузки с 45 до 25 минут.

Расширенный инструментарий для снижения издержек

  1. Value Stream Mapping (VSM) – моделирования потока создания ценности с выделением операций, добавляющих и не добавляющих ценность. Пример: применение VSM в девелоперской компании позволило сократить время реализации проектов, снизить расходы по отдельным этапам.
  2. Бенчмаркинг – сравнение с лучшими отраслевыми практиками. Например, логистический оператор провел бенчмаркинг процессов обслуживания с лидерами рынка и внедрил систему электронных заказов, что увеличило пропускную способность зала на 20% без увеличения площади.
  3. BPMN-моделирование – стандартизированное описание процессов с использованием нотации Business Process Model and Notation (см. Рис. 1). Это позволяет однозначно понимать процессы всем участникам и выявлять логические ошибки еще на этапе проектирования.
  4. Анализ "издержки-выгода" для каждой операции. Внедрите правило: каждое действие, стоимость которого превышает его ценность для клиента, должно быть пересмотрено или устранено.
  5. Внедрение lean-подхода – устранение всех видов потерь. Традиционно выделяют 8 видов потерь: перепроизводство, излишние запасы, дефекты, нереализованный потенциал сотрудников, лишние перемещения, излишняя обработка, ожидание, лишняя транспортировка.
  6. Метод Six Sigma – статистический подход к снижению количества ошибок и вариативности процессов. Пример: банк применил методологию Six Sigma к процессу рассмотрения кредитных заявок и снизил количество ошибок в документах с 10% до 1%, сократив время согласования.

Психологические аспекты внедрения изменений

Управление сопротивлением изменениям
Любые изменения в процессах встречают сопротивление сотрудников. Разработайте стратегию коммуникации, вовлеките ключевых сотрудников на ранних этапах, открыто обсуждайте преимущества и потенциальные трудности.
Типовой пример. При внедрении новой CRM-системы компания не просто провела инструктаж, а создала группу «агентов изменений» из наиболее уважаемых сотрудников каждого отдела. Эти сотрудники прошли углубленное обучение и помогали коллегам адаптироваться к новому процессу. В результате, внедрение прошло на 40% быстрее, чем в аналогичных проектах других компаний.
Система мотивации, ориентированная на процессные показатели
Дополните систему KPI сотрудников показателями, связанными с эффективностью процессов. Например, для менеджера по закупкам ввести показатель «точность прогноза потребности в материалах», для оператора – «соблюдение стандартного времени операции», для владельца процесса – «индекс зрелости процесса по итогам года».

Типичные ошибки при оптимизации процессов и как их избежать

  1. Фокус только на сокращении затрат, а не на повышении ценности. Результат: снижается качество, страдают клиенты. Решение: всегда оценивайте влияние изменений на клиентский опыт.
  2. Оптимизация процессов по отдельности без учета их взаимосвязей. Результат: улучшение в одном процессе ухудшает показатели в другом. Решение: используйте комплексное моделирование, например в системе SILA Union, чтобы видеть влияние изменений на всю деятельность компании.
  3. Недостаточное вовлечение сотрудников. Результат: формальное соблюдение новых правил без понимания сути. Решение: создайте прозрачную систему сбора предложений и признания заслуг.
  4. Отсутствие системы мониторинга результатов. Результат: невозможно оценить эффективность изменений. Решение: до внедрения изменений определите ключевые показатели KPI (см. Рис. 2) и регулярно отслеживайте их.

Заключение: системный подход как основа устойчивой экономии

Снижение издержек в бизнес-процессах – это не разовое мероприятие, а непрерывный цикл анализа, оптимизации и контроля. Наибольшего эффекта достигают компании, которые внедряют процессное управление как долгосрочную системную деятельность, а не как временный проект. Цель – это не просто сократить расходы, а создать более эффективную, гибкую и клиентоориентированную организацию, способную адаптироваться к изменениям рынка и использовать ресурсы максимально продуктивно.
Эффективная оптимизация процессов – это сочетание методологии, технологий и человеческого фактора. Инструменты, например SILA Union, и готовые решения из Сборников бизнес-процессов дают хорошую технологическую и практическую базу! Успех также зависит от того, насколько сотрудники понимают, принимают и используют новые подходы.
Начните с анализа самых затратных процессов, используйте доступные инструменты и лучшие практики, вовлекайте сотрудников и измеряйте результаты. Постепенное, но системное улучшение каждого бизнес-процесса приведет к значительному совокупному эффекту и создаст устойчивое конкурентное преимущество компании. Как показывает практика, компании, применяющие процессное управление, достигают сокращения операционных издержек более 30% в течение года без сокращения качества продукции или услуг.
Рис. 1. Модель BPMN процесса в системе SILA Union
Рис. 2. Показатели KPI в системе SILA Union

Автор статьи

Исаев Р.А. Руководитель Аналитического центра ORGSTUDIO.RU
Российский эксперт по процессному управлению, организационному развитию и искусственному интеллекту. Практикующий консультант проектов.